
一、学院简介
永利23411集团现有应用心理学国家一流本科专业建设点、心理学一级学科硕士点、博士点,建有国内首个教师教育神经科学交叉学科博士点和教育博士专业学位学生发展与教育领域、心理学博士后科研流动站,建成了心理学本-硕-博贯通的人才培养体系。学院有浙江省哲学社会科学培育实验室“浙江省儿童青少年心理健康与危机干预智能实验室”和浙江省心理学实验教学示范中心等重要平台。现有国家重大人才项目青年人才、教育部高等学校心理学类专业教学指导委员会委员、省151人才梯队第二层次、省中青年学科带头人、省高校创新领军人才、之江青年学者等各类人才20余人次。
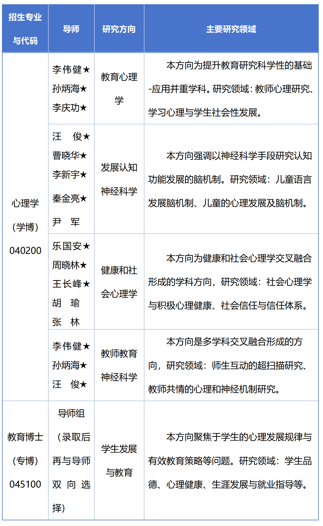
二、招生专业方向

注:标★为校内导师,优先保障生源指标
三、导师介绍

























四、报名时间及网址
1.报名、材料寄送时间:2024年12月16日-2025年3月14日
2.报名网址:http://yjszs.zjnu.edu.cn/bsbmxt/
3.学博科研成果提醒:申请普通招考的考生,体现考生学术水平的科研成果限10项(2022年1月1日-2025年3月14日),含论文、著作、教材、课题、成果获奖等。
4.专博科研成果提醒:体现考生学术水平的科研成果限5项(2020年1月1日-2025年3月14日。建议选填五项最能体现自身学术水平的成果,不建议五项全部为同一类别)。科研成果须和教育专业领域相关。
科研成果清单:
①科研项目:市级及以上各类纵向科研项目、横向科研项目;
②学术论文:期刊级别以《浙江师范大学期刊定级标准(修订)》(浙师科研字〔2021〕16号)为准。考生署名必须为第一作者或第一通讯作者;
③学术著作;
④知识产权:含实用新型专利、外观设计专利、计算机软件著作权登记、集成电路布图设计登记等;
⑤科研获奖:厅局级(含省教育科学研究优秀成果奖、省基础教育优秀科研成果奖)及以上各类科研获奖;
⑥社会服务:成果转化、标准编制、决策咨询、名师工作室;
⑦文艺创作:作品参展与参演、创作获奖;
⑧教学类成果:科技创新与竞赛(含优质课大赛、辅导员大赛及各类学科竞赛)、教学类成果奖(含厅局级及以上教学成果奖、厅局级及以上课程建设、地市级教研室和教科院及以上部门立项的教学改革项目);
⑨教材:校级及以上教材。
五、申请条件
欢迎对心理学感兴趣的各界人士积极报考心理学博士,广大中小学特级教师、正高级教师、教坛新秀等优秀教师积极报考教育博士。
具体招生信息请见:
永利234112025年学术学位博士研究生“申请-考核”制招生实施细则/2024/1204/c16468a487854/page.htm
浙江师范大学2025年教育专业博士研究生 “申请-考核”制招生实施细则:https://jky.zjnu.edu.cn/2024/1205/c4134a487900/page.htm
